全站群
热门搜索:
×
搜索过于频繁,请输入验证码
设为首页
|
加入收藏
|
站群导航
学校主站
工作机构
行政处室
学校系部
精品课程
名师工作室
江苏城市职业学院吴中办学点
吴中开放大学
苏州市吴中社区学院
江苏联合职业技术学院吴中中专办学点
网站首页
学校概况
学校简介
校级领导
机构设置
校史回顾
校园风貌
一训三风
党建工作
规章制度
组织架构
宣传学习
活动开展
支部活动
专题活动
处室链接
校长办公室
工会、妇联
学生工作处
教务处
科研处
发展处
共青团
安全保卫处
国际交流与产教合作处
信息管理处
实训处
继续教育处
财务处
招生与就业处
后勤处
督导处
考试中心
系部链接
电气工程系
财经系
智能制造系
商贸系
信息传媒系
分段培养部
资源中心
教学资源
课堂实录
电子图书
期刊图书
虚拟仿真
超星教学
龙翔云网盘
软件中心
名师团队
名师风采
名师工作室
您的位置:
首页
>
一周安排
>
详细内容
一周安排
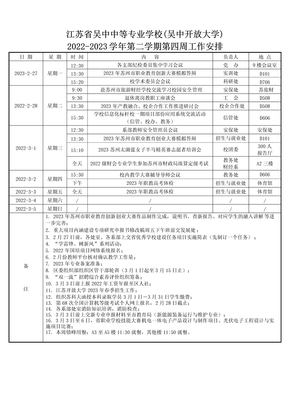
2022-2023 (2) 第四周工作安排
来源:
发布时间:2023-02-27 17:07:12
浏览次数:
次
【字体:
小
大
】
终审:校长办
分享到:
【打印正文】
×
用户登录
登 录
账号密码登录
成功登录后,
关闭浏览器前
24小时内
7天内
一个月内
始终
保持登录状态
忘记密码?
还没有账号?
立即注册
用户登录
还没有账号?
立即注册