学校主页
|
设为首页
|
加入收藏
|
站群导航
学校主站
工作机构
行政处室
学校系部
精品课程
名师工作室
教务处
处室首页
规章制度
计划总结
专业建设
培养方案
教学管理
教学动态
新闻快讯
通知公告
您的位置:
首页
>
教务处
>
通知公告
>
详细内容
通知公告
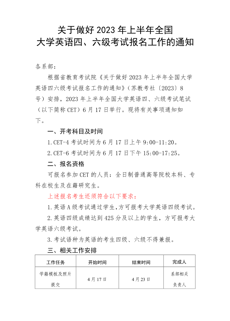
关于做好2023年上半年全国大学生英语四六级考试报名工作的通知
来源:教务处
发布时间:2023-04-17 22:32:58
浏览次数:
次
【字体:
小
大
】
终审:教务处
分享到:
【打印正文】