学校主页
|
设为首页
|
加入收藏
|
站群导航
学校主站
工作机构
行政处室
学校系部
精品课程
名师工作室
教务处
处室首页
规章制度
计划总结
专业建设
培养方案
教学管理
教学动态
新闻快讯
通知公告
您的位置:
首页
>
教务处
>
通知公告
>
详细内容
通知公告
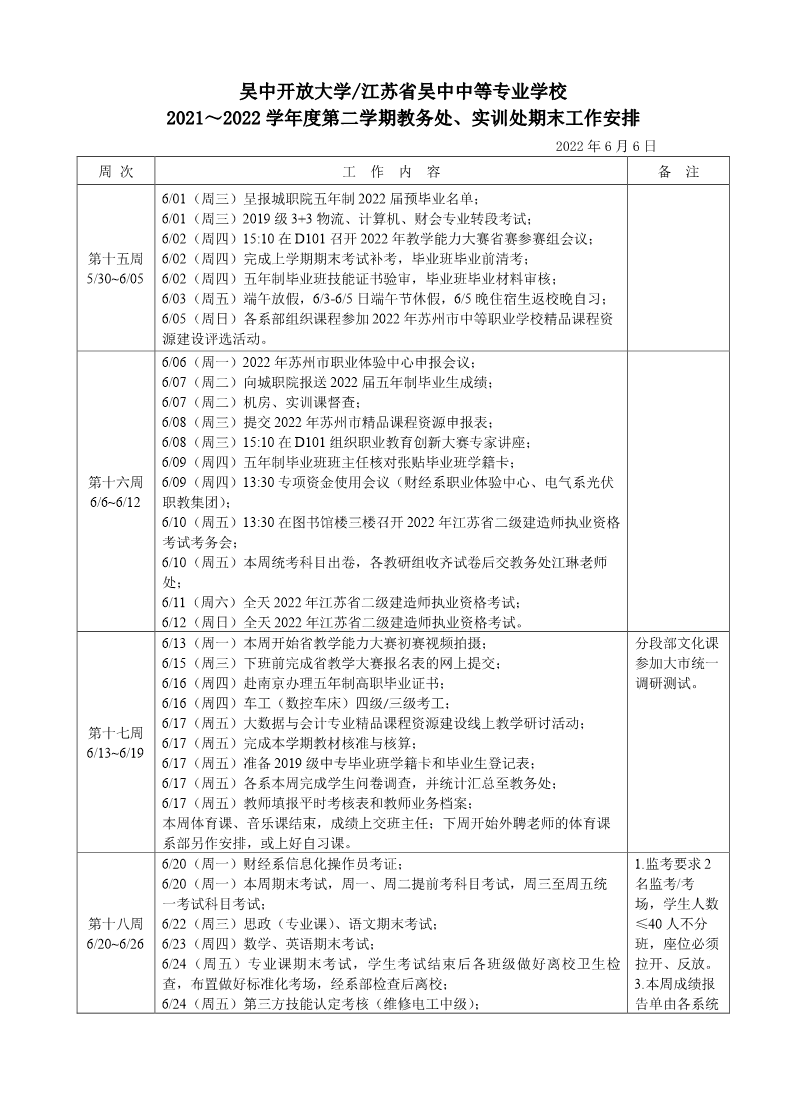
2021~2022学年第二学期教务处期末工作安排
来源:
发布时间:2022-06-22 08:50:30
浏览次数:
次
【字体:
小
大
】
终审:教务处
分享到:
【打印正文】