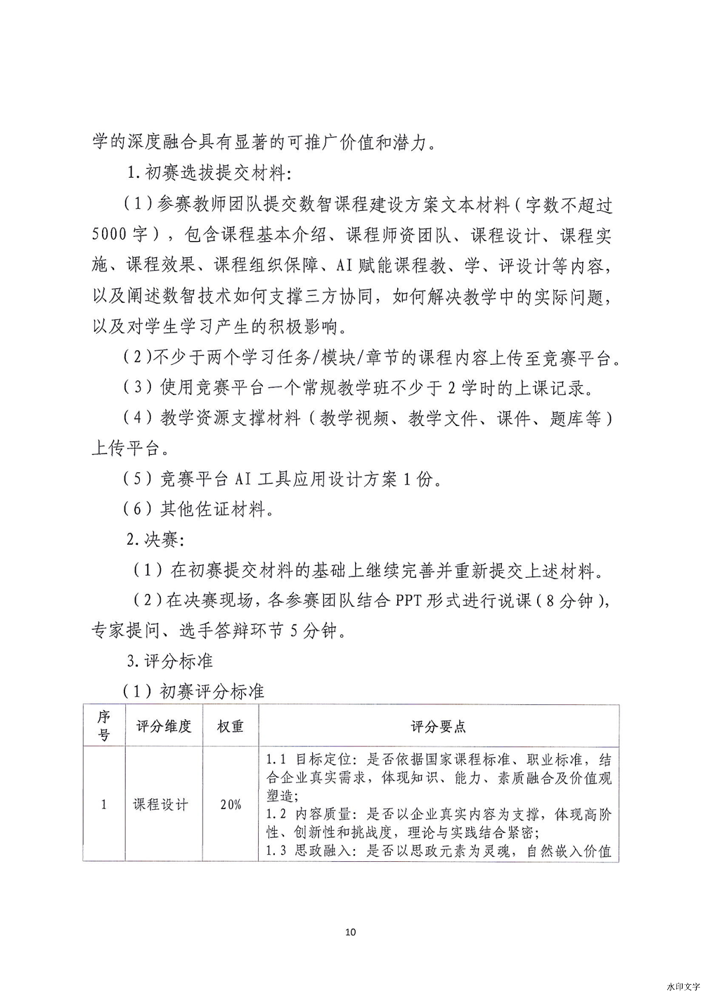
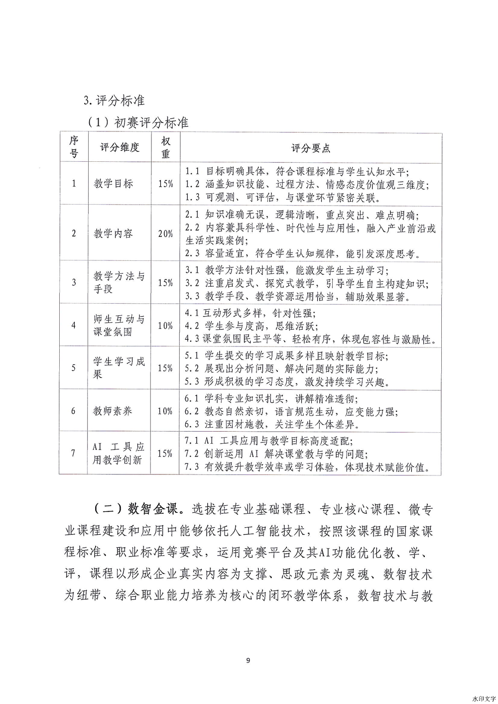
学校主页
|
设为首页
|
加入收藏
|
站群导航
学校主站
工作机构
行政处室
学校系部
精品课程
名师工作室
财经系
处室首页
规章制度
党团建设
一周安排
专业建设
教育教学
学生管理
新闻快讯
通知公告
您的位置:
首页
>
财经系
>
通知公告
>
详细内容
通知公告
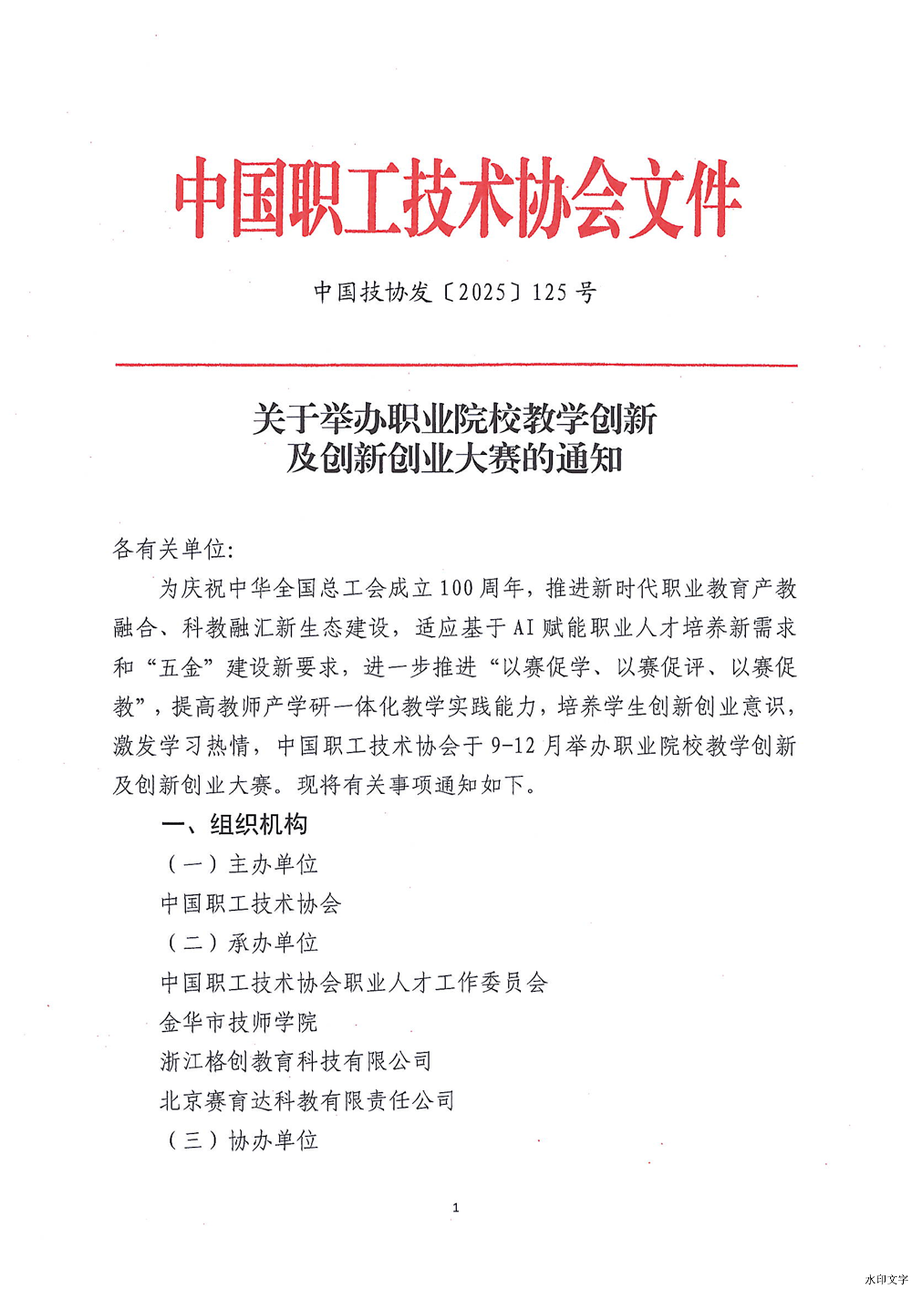
技发125:关于举办职业院校教学创新及创新创业大赛的通知
来源:财经系
发布时间:2025-09-22 13:47:43
浏览次数:
次
【字体:
小
大
】
终审:财经系
分享到:
【打印正文】